神户胜利船vs橫滨水手 _大雨到暴雨、9级大风、最高29℃!南京接下来……
皇冠体育App下载(www.hgty.us)-会员开户_登3代理,皇冠体育/—开会员账号—皇冠信用网招登1登2登3管理皇冠信用网代理出租,热热热
今天下午到夜里多云到晴
最高气温预计可达37一38℃
不过神户胜利船vs橫滨水手 ,雨水就要来了
今天下午3点神户胜利船vs橫滨水手 ,南京气象发布重要天气报告——
根据最新气象资料分析,预计8月30日午后至8月31日我市有一次较明显对流性天气过程,雨量分布不均,大部分地区雨量中雨,局部地区大雨到暴雨,并可能伴有雷电、短时强降水、7一9级雷暴大风等强对流天气神户胜利船vs橫滨水手 。
强对流天气主要影响时段:8月30日午后至8月31日白天神户胜利船vs橫滨水手 。


伴随着雨水的降临
气温下降趋势明显
展开全文


刚刚神户胜利船vs橫滨水手 ,市气象台16时发布——
全市今天夜里晴到多云神户胜利船vs橫滨水手 ,明天多云,
午后到夜里有分散性阵雨或雷雨神户胜利船vs橫滨水手 ,
部分地区雨量中雨到大雨
明天有雷雨地区雷雨时短时阵风7到9级
明天最高气温: 36℃左右
8月31日全市阴有阵雨或雷雨神户胜利船vs橫滨水手 ,
雨量中雨神户胜利船vs橫滨水手 ,部分地区大雨到暴雨
偏西风4级左右神户胜利船vs橫滨水手 ,
有雷雨地区雷雨时短时阵风7到9级
8月31日最高气温: 31℃到32℃
9月1日全市阴有阵雨
或雷雨并渐止转阴到多云
9月1日最高气温: 29℃左右
29℃左右神户胜利船vs橫滨水手 !内心顿时有点小激动
不过神户胜利船vs橫滨水手 ,今明高温还在持续中仍需注意防暑降温江苏省疾控局联合江苏省气象局发布高温健康风险提示
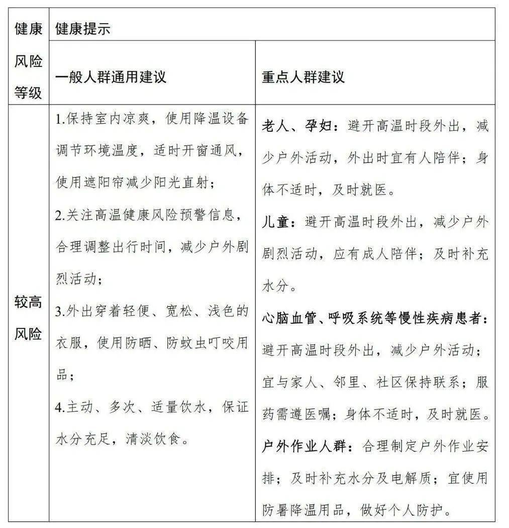
高温健康风险提示
江苏省疾控局联合江苏省气象局8月28日16时发布高温健康风险提示:
预计8月29—30日我省部分地区仍有高温天气神户胜利船vs橫滨水手 。29日白天南京、无锡局部、常州、苏州局部、南通、连云港、淮安、盐城、扬州中南部、镇江、泰州中南部和宿迁中南部等地的部分地区高温健康风险高,其中南京、常州西部、淮安西部和北部、盐城南部、镇江市区和西部等地局部地区高温健康风险极高;30日白天高温强度减弱、范围缩小,风险有所降低,南京、无锡、常州、苏州、南通、盐城南部、扬州南部、镇江和泰州南部等地部分地区高温健康风险高,其中无锡西部、常州市区和西部、盐城南部、镇江市区和西部等地局部地区高温健康风险极高。


健康防护建议
请公众及时关注预报信息变化,保持室内凉爽,合理调整出行时间,减少户外活动,保证充足饮水神户胜利船vs橫滨水手 。老人、孕妇、儿童、慢性病患者外出宜有人陪伴,慢性病患者加强健康监测,如身体不适及时就医。户外作业者注意防暑降温。



内容来源:江苏气象、南京气象、江苏疾控
来源:紫金山新闻
猜你喜欢
- 2025-11-20皇冠登1登2登3 _见识到高市的下场,欧盟指示:所有人管好嘴,别在中国面前说错话
- 2025-11-19皇冠登3代理出租 _面对中国记者步步紧逼,日本外相现场失语,恨不得同高市早苗当场割席!
- 2025-11-19皇冠登3新2管理 _姚锦祥:日本政客不要给中国一种只能被“打服”的印象
- 2025-11-19皇冠登3代理申请 _直通世界杯!世预赛-奥尔莫破门 西班牙2-2土耳其
- 2025-11-19皇冠信用盘开号 _推进新时代徽州文化建设
- 2025-11-19皇冠信用出租 _省会城市政府主要领导密集调整
- 2025-11-19皇冠信用出租 _0比0战平乌兹别克斯坦队 U22国足“熊猫杯”拿到亚军
- 2025-11-18皇冠信用盘占成代理 _登上日本战舰后,美上将才意识到四川舰的可怕,紧急给台提了个醒
- 2025-11-18皇冠信用盘代理 _中方发仅次于撤侨的赴日警告!两次 “奉示召见” 创外交首例,高市早苗涉台挑衅后果自负?
- 2025-11-18皇冠信用网会员账号 _妻子与朋友存在不正当两性关系,丈夫驾车撞向男方致死被判死缓,上诉被驳回
- 2025-11-18皇冠信用网足球代理 _外交部回应日方官员访华:严肃要求日方立即反思纠错 | 外交部记者会实录(2025.11.17)
- 2025-11-17皇冠信用网如何申请 _乌克兰 17 城爆发全国性示威,抗议泽连斯基法案,北溪疑云叠加内部矛盾难收场?



网友评论